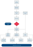
Quote to billing workflow overview
Workflow overview
Step by step
Opportunities are not dependent on quotes, but quotes must always be associated with an opportunity. You can either start with a quote and add an opportunity, or create an opportunity and then add a quote.
Refer to Adding and editing opportunities and Adding or editing an Autotask quote.
If you are planning on associating the quoted items with a proposed project, you must also create the Proposal Project. You can do this either before you create the quote, or when you create the quote you can click the Plus "+" icon next to the Proposal Project Name field and add the proposal project. If you have a Project template, you can use that to create your Proposal Project by clicking the New from template icon.
For details on adding a Proposal Project, refer to Adding a project with new content and Using project templates.
In the next step, add products and services to the quote. Refer to The Quote (Quote Item) page.
Once the customer has accepted your quote, run the Won Opportunity Wizard for the opportunity the quote is associated with. The second page of the Won Opportunity Wizard will display options that allow you to convert quote items to billing items. The options that are enabled on this page will depend on what types of billing items (products, services, labor) are part of the associated quote. Generally speaking, you can bill products directly, or as a contract, project or ticket charge.
Refer to Closing opportunities you have won.
If the Procurement add-on is enabled, a sales order is created when the Won Opportunity Wizard is run. It lets you track product charges through delivery of the items to the customer.
Refer to Introduction to sales orders.
All product billing items created in the Won Opportunity Wizard are immediately available to be approved, posted and invoiced in Approve & Post > Charges. Quoted prices will override the list prices set up in Admin.
For general information on approving and posting charges, refer to Approving and posting billing items.
Once your charges are posted, you can complete billing by generating invoices in Autotask or exporting invoices to your external accounting package. Refer to Billing.
When you need a quick alternative
Autotask's quote to billing workflow can accommodate most business quoting needs. But a competitive business can move quickly and sometimes you need to create a quote, add quoted items, have the customer approve the quote, and even generate an invoice at a moment's notice. For these situations, Autotask also provides a "quick" quote process.
The quick quote process is most useful when you are quoting only products, one-time discounts, shipping, and/or charges. It is not intended for quotes that include services, service bundles or contract setup fees that you want to convert to a recurring service contract.
If it's a new quote, you can use a Quote form template to quickly populate key fields. Optionally, select a Proposal Project or add a new one.
Select the Opportunity, or leave that field empty and Autotask will create the Opportunity for you. It will have the same name as the quote, and required fields will be populated with default values. Refer to Adding or editing an Autotask quote.
Add your quote items and present your quote to the customer. Refer to Adding or editing a quote item.
The Won Quote option is available from the right-click menu on the Quotes Search results table, or from the Tools menu on the Quote Items page. Select the Won Quote option to open the Won Quote Wizard, a shortened version of the Won Opportunity Wizard.
When you run the wizard, it
- Converts products, one-time discounts, charges, and shipping items on the quote into billing items
- Converts an associated Proposal Project (if there is one) to a Client Project, converting billing items to project charges
- Sets the Opportunity’s Stage to the default Won Opportunity stage (if one has been specified) and sets the Opportunity’s Status to Closed
- Generates a Sales Order if procurement is enabled
- Lets you decide if you want the wizard to immediately approve and post any billing items and create the invoice (if you have the security level permission "Can create invoices from Ticket and Won Quote Wizard")
Or, you can choose to have the billing items approved and posted and the invoice created through the standard billing process.
For more details, refer to Winning or losing quotes (quick quotes).
TIP When you win the Quote, you win and close the Opportunity.

