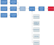
Problem management workflow
                                            
                                            - Several incidents, alerts or service requests are created that appear to have the same root cause. Refer to Working with problem and incident tickets.
- Mark one of them as a problem or create a new problem ticket and associate all tickets with the same root cause with the problem ticket. Refer to  Tools menu.- If all incidents are associated with the same vendor, create the problem ticket for the vendor account. This allows you to track costs associated with the vendor and calculate vendor profitability.
- If all incidents are associated with the same customer, create the problem ticket for the customer account.
- If the incidents are associated with multiple customers, create the problem ticket for your local organization.
 
- OPTIONAL: Schedule the problem ticket. If you need to make an appointment with your customer or with a vendor to resolve the issue, either on the phone or on-site, reserve a time slot on the Dispatch Calendar. Refer to Creating and managing service calls from a task or ticket.
- If resolving the problem requires a change, you may optionally use the Change management workflow to manage the change and the associated problems or incidents.
- Work on the problem ticket. For a description of the Ticket page, refer to The Ticket page.- Track the time you spend working on the ticket. Refer to Adding a ticket time entry.
- Add new information about the issue as a note. Refer to Adding a note to a task or ticket.
- Associate documents with the ticket. You can upload or link external information such as Word documents, images, or spreadsheets to the ticket. Refer to Adding and managing attachments.
- Track any billable and non-billable materials you use to resolve the ticket. Refer to Adding or editing a ticket charge.
- Track travel expenses associated with the ticket. Refer to Adding and editing expenses.
 
- Complete the problem ticket and the associated incidents. Refer to Working with problem and incident tickets.
- Bill the customer. Refer to Invoicing.
Tools that automate or enhance ticket workflows
 Automatically create tickets from emails
Automatically create tickets from emails
                                                Incoming Email Processing automates case creation by converting emails to tickets. It can also update the status of the ticket, create a time entry, and change the billing role. Refer to Incoming email processing.
 Populate multiple fields on the ticket page
Populate multiple fields on the ticket page
                                                Form templates automatically populate multiple fields on the ticket page. By using a form template, you can update ticket fields in the same way a manual edit would; the data it contains will override any previous ticket content. Refer to Form templates.
 Automatically initiate ticket updates, actions, and notifications
Automatically initiate ticket updates, actions, and notifications
                                                Autotask’s Workflow Rule Engine is a powerful automation tool that continuously evaluates conditions of items (tickets, opportunities, etc.) and updates data or sends notifications when certain conditions are met. You can set these conditions and the resulting actions by creating workflow rules.
Then, each time a triggering event occurs (for example, when a ticket is edited), the item involved is evaluated against all applicable workflow rules. If there are matches for the event and the conditions, the workflow rule "fires," that is, the updates, actions, and notifications defined in the rule are executed automatically.
Refer to Autotask workflow rules.
 Send emails to keep resources and customers in the loop
Send emails to keep resources and customers in the loop
                                                Notifications are email messages generated in Autotask and sent to resources, customer contacts, and others when specific events occur. They facilitate the hand-off between assigned resources and help you communicate the ticket status to the customer. Refer to Notification emails.
 Define standards for service delivery and manage tickets to those standards
Define standards for service delivery and manage tickets to those standards
                                                In Autotask, service level management uses service level agreements (SLAs) to define your company's standards for service delivery, and then automatically monitors your success in meeting those standards. Refer to Introduction to service level management.
 Determine customer satisfaction
Determine customer satisfaction
                                                Use Autotask surveys to determine how satisfied customers are with your service delivery. Refer to Managing customer surveys.

 
                                                     
                                                     
                                                     
                                                    


